Project

General

Profile

Edit Copy Actions

4.New Request #3300

closed

4.New Request #2381: ระบบบริหารจัดการยานพาหนะ

[การใช้งานยานพาหนะ] ปรับ Flow คำขอใช้งาน

Added by Ize Pohnchita 4 months ago. Updated 4 months ago.

Status:
Closed
Priority:
High
Target version:
Odoo - on process
Start date:
08/10/2025
Due date:
11/10/2025
% Done:

0%

Estimated time:

Description

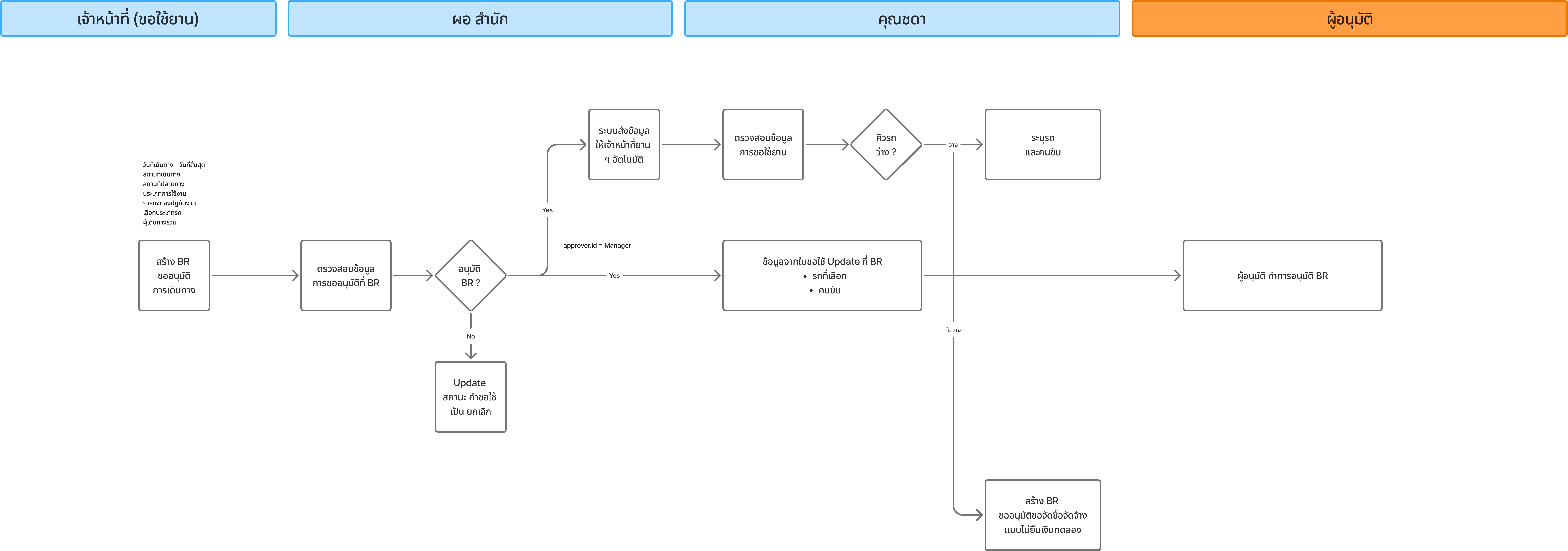
ปรับ Flow คำขอใช้งาน

  • เจ้าหน้าที่(ขอใช้รถ) > สร้างคำขอใช้ > กรอกรายละเอียดการขอใช้(เลือกประเภทรถ,ผู้เดินทางร่วม) > สร้าง BR
  • ผอ.สำนัก > กรณีที่ 1 อนุมัติ BR >> รอตรวจสอบ
    > กรณีที่ 2 ไม่อนุมัติ >> ยกเลิกคำขอใช้
  • พี่ชดา > ตรวจสอบคิวรถ > กรณีที่ 1 ใช้รถสถาบัน >> เลือกพนักงานและรถ
    > กรณีที่ 2 ใช้รถภายนอก >> สร้างใบ BR(ขออนุมัติขอจัดซื้อจัดจ้างแบบไม่ยืมเงินทดลอง)

ลิงค์Figjam https://www.figma.com/board/dWFfm2TMFrRo3qSQmoOwZz/Flow---%E0%B8%A3%E0%B8%B0%E0%B8%9A%E0%B8%9A%E0%B8%A2%E0%B8%B2%E0%B8%99%E0%B8%9E%E0%B8%B2%E0%B8%AB%E0%B8%99%E0%B8%B0?node-id=0-1&t=j2lrBSSXG7hP5FFd-1


Files


Add

Subtasks


Add

Related issues

Actions #1

Updated by Ize Pohnchita 4 months ago

  • Description updated (diff)
Actions #2

Updated by Anucha Taowkaen 4 months ago

  • Status changed from New to Ready for Test
Actions #3

Updated by Ize Pohnchita 4 months ago

  • Status changed from Ready for Test to Closed
Edit Copy Actions

Also available in: Atom PDF