4.New Request #2487
closed4.New Request #2464: 4.5 ระบบแจ้งซ่อมครุภัณฑ์
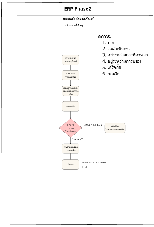
4.5.8 สามารถยกเลิกการแจ้งซ่อม พร้อมระบุรายละเอียดเพิ่มเติม เช่น วิธีการตรวจสอบเบื้องต้นได้ หากตรวจสอบแล้วพบว่าครุภัณฑ์ดังกล่าวไม่ได้เกิดความเสียหาย/ใช้ไม่ได้
Start date:
19/06/2025
Due date:
% Done:
0%
Estimated time:
Description
- หากสถานะของการแจ้งซ่อมอยู่ที่ "รอดำเนินการ" ผู้แจ้งซ่อมสามารถยกเลิกได้เองทันที
- หากการแจ้งซ่อมถูกส่งถึง เจ้าหน้าที่พัสดุ แล้ว ผู้ที่สามารถยกเลิกได้ต้องเป็น เจ้าหน้าที่พัสดุเท่านั้น

Files
Subtasks
Related issues
Updated by Anucha Taowkaen 10 months ago
- Status changed from New to Wait for Deploy
Updated by Anucha Taowkaen 10 months ago
- Status changed from Wait for Deploy to Ready for Test