Project

General

Profile

Edit Copy Actions

4.New Request #2454

closed

4.New Request #1609: ระบบบริหารจัดการโรงแรมและสถานที่

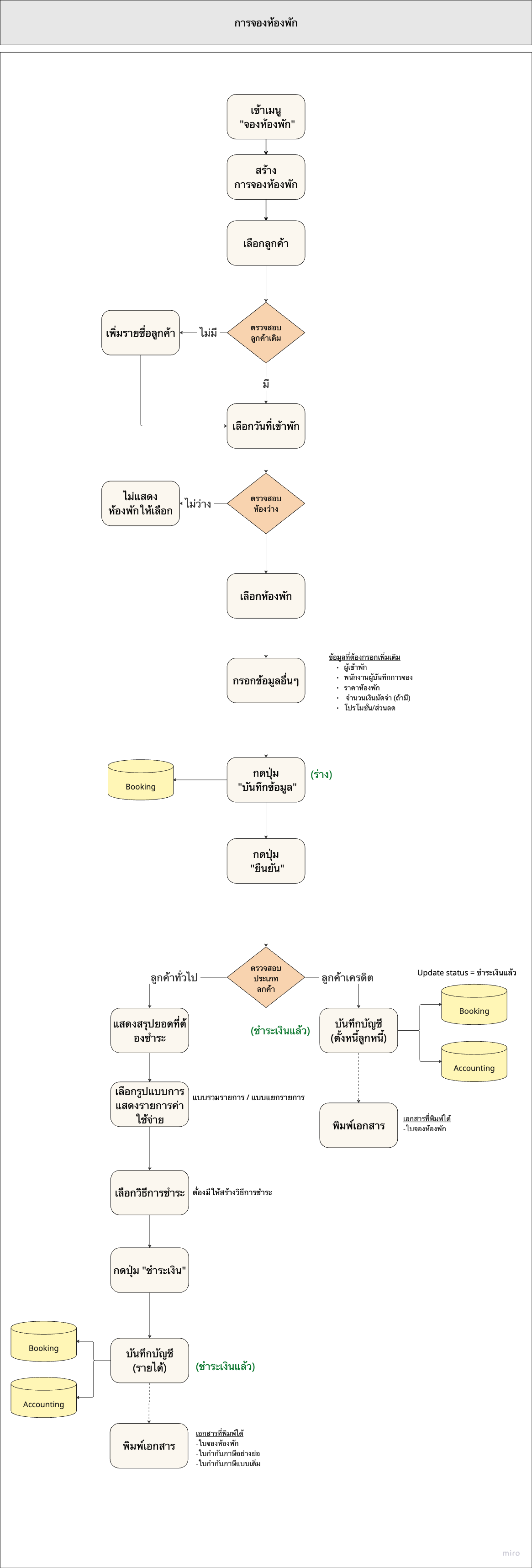
4.New Request #1627: 4.4.6 สามารถบันทึกข้อมูลการจองห้องพักได้ โดยมีรายละเอียดการจอง ดังนี้ ชื่อ/หมายเลขห้อง วันที่เข้าพัก จำนวนวันเข้าพัก ผู้เข้าพัก พนักงานผู้บันทึกการจองราคาขาย จำนวนเงินมัดจำ (ถ้ามี) โปรโมชั่น/ส่วนลด เป็นต้น

ปรับ Flow การทำงานของการของห้องพัก

Added by eye eye 8 months ago. Updated 7 months ago.

Status:
Ready for Test
Priority:
Normal
Assignee:
Target version:
-
Start date:
13/06/2025
Due date:
23/06/2025
% Done:

80%

Estimated time:

Description

ปรับ Flow การจองห้องพัก

  1. สถานะของการจองห้องพัก มีดังนี้
  • ร่าง : สถานะเมื่อบันทึกครั้งแรก
  • ชำระเงินแล้ว : ลูกค้าทั่วไป >> Update สถานะเมื่อชำระเงินสำเร็จ
    : ลูกค้าเครดิต >> Update สถานะเมื่อกดปุ่ม "ยืนยันการจอง"
  1. กรณีเป็น "ลูกค้าทั่วไป" เมื่อกดปุ่ม "ยืนยันการจอง" จะแสดงหน้าจอสรุปรายการค่าใช้จ่าย และเลือกรูปแบบการชำระเงิน
    กรณีเป็น "ลูกค้าเครดิต" เมื่อกดปุ่ม "ยืนยันการจอง" จะบันทึกบัญชีลูกหนี้

Figma : https://www.figma.com/design/nf5ogxaXfs93YfvI30Ejxc/Untitled?node-id=678-40&p=f&t=FAkrrRoBMN0wm86l-0


Files


Add

Subtasks


Add

Related issues

Actions #1

Updated by eye eye 8 months ago

  • Description updated (diff)
  • Assignee set to Nalita Meele
Actions #2

Updated by Nalita Meele 8 months ago

  • Due date set to 23/06/2025
  • Status changed from New to In Progress
Actions #3

Updated by Nalita Meele 8 months ago

  • Status changed from In Progress to Wait for Deploy
Actions #4

Updated by Nalita Meele 7 months ago

  • % Done changed from 0 to 80
Actions #5

Updated by Nalita Meele 7 months ago

  • Status changed from Wait for Deploy to Ready for Test
Edit Copy Actions

Also available in: Atom PDF